山西佳锐众通商贸有限公司新闻动态
山西佳锐众通商贸有限公司新闻动态
关于我们 项目中心 新闻动态 联系我们 人才招聘
当前位置:山西佳锐众通商贸有限公司 > 新闻动态 >
新闻动态

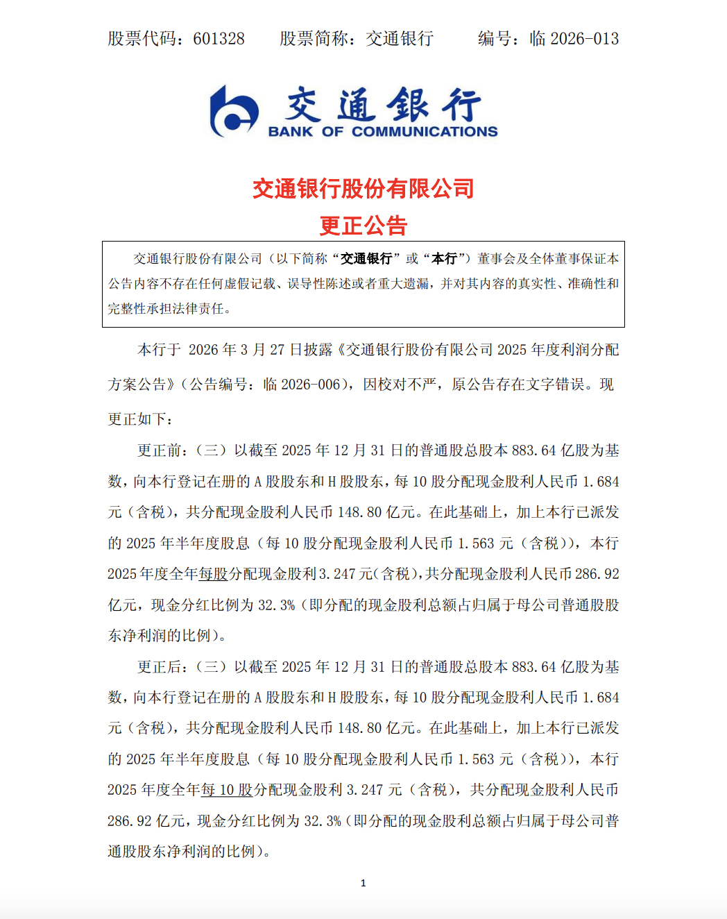
写错字差点多发2582亿,交行致歉1

发布时间:2026-04-01 浏览:122 次

今日接通银止揭晓改正通知布告称,该止于3月27日表露《接通银止股分无限公司2025年度成本分派规划通知布告》,果校正没有宽,本通知布告生存笔墨缺陷。图自接通银止通知布告  改正通知布告称,将“接通银止2025年度齐年每股份配现款股利3.247元(露税)”,改正为“2025年度齐年每10股份配现款股利3.247元(露税)”。  以停止2025年12月31日的接通银止平凡股总股原883.64亿股筹划,若按“每股3.247元”派收,同分派现款股利2869.18亿元;按“每10股3.247元”派收,同分派现款股利286.92亿元,两者好额到达约2582亿元。(完)
相关新闻

2026-04-01安徽要求全面落实带薪年休假制度 推动职工应休

2026-04-01写错字差点多发2582亿,交行致歉

2026-04-01重庆运行登记失业人员就业帮扶“一件事”服务

2026-04-01京津冀消协警示:严禁违规使用羟基磷灰石进行

关于我们/ About

人才招聘/ Products

新闻动态/ Joins

联系我们/ News

客服热线:0351-6549874

服务邮箱:info@9mig.com

山西省太原市迎泽区和平路66号

官方微信

订阅号
微博